太阳成集团tyc
集团首页
网站首页    
太阳成集团tyc新闻
学工动态
通知公告
媒体化学
学术前沿
党员之家
先锋行动
员工动态


当前位置: 网站首页 太阳成集团tyc新闻 正文
《Science》刊登公司青年教师王磊最新合作成果:自成型沸石在碳捕集中的新突破
阅读次数: 添加时间:2021/07/16 来源:太阳成集团tyc

7月16日,《Science》杂志以全文(Research Article)的形式在线发表了公司青年教师王磊和公司王军/周瑜教授团队等合作研究在沸石分子筛碳捕集领域取得的最新进展。

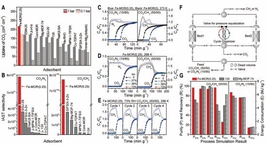
该工作所得杂原子丝光沸石单块可以直接作为自成型吸附剂,表现出迄今为止最高的CO2体积吸附容量和分离效率。对氩气(Ar),氮气(N2)以及甲烷(CH4)表现出良好的分子筛分能力,具有优异的抗水汽性能,实现了对燃烧后(CO2N2分离)、沼气以及天然气纯化(CO2CH4分离)等体系中CO2的高效吸附分离(图1)。这一研究被认为是碳捕集领域的重大突破,开拓了杂原子沸石分子筛在气体吸附分离领域的新应用。王磊利用高分辨粉末X射线衍射及中子衍射联合解析技术,解析了杂原子丝光沸石精细晶体结构,从分子层面阐明了碳捕集过程的物理筛分机制。此项突破性成果于2021年07月16日在《Science》杂志在线发表(Science, 2021, 373, 315-320, DOI: 10.1126/science.aax5776)。

该工作第一作者为公司材料化学工程国家重点实验室、化工公司周瑜教授,公司硕士研究生张建林、公司青年教师王磊,浙江大学崔希利教授和公司博士生刘晓玲。公司材料化学工程国家重点实验室、化工公司王军教授为论文的通讯作者,新加坡国立大学颜宁教授和浙江大学邢华斌教授为共同通讯作者。论文的通讯单位依次为太阳成集团tyc、浙江大学、新加坡国立大学。

(附论文链接:https://science.sciencemag.org/content/373/6552/315


 

1.(上)杂原子丝光沸石一维孔道筛分CO2, Ar, N2CH4的示意图。(下)气体吸附分离性能:(A) 298 K时CO2体积吸收量;(B) CO2/N2:15/85和CO2/CH4:50/50 二元混合物在1 bar和298 K下的CO2/N2CO2/CH4分离选择性;(C-E) CO2/N2(CH4)穿透曲线;(F) 2-床VSA工艺的流程示意图和(G) ASPEN模拟结果。

作者:太阳成集团tyc;审核:潘运军

地址:南京浦口区浦珠南路30号 邮编:211880 电话:025-58139535、9536、9537 邮箱:chem@njtech.edu.cn

Copyright © suncitygroup太阳成集团(中国)-官方网站 版权所有 All Rights Reserved.

总共访问: 今日访问: